Zuerst war ich ja angesäuert das man sich für den Roxxy BL Control 940-6 Regler die Robbe Programmer Box dazu kaufen muss, will man den Regler geeignet auf Helis einstellen (über die Sticks hat man auf wichtige Menüpunkte keinen Zugriff). Aber wie ich dann das kleine schnuckelige Teil in der Hand gehalten hatte, und beim reinsehen gesehen habe, dass da ein ATmega88 (PA) werkelt und die ISP-Anschlüsse auch noch schön brav auf gut zugängliche Pads geführt sind, da wurde mir klar dass ich diese Box mögen werde… vor allem bei dem Preis, viel billiger baut man sich so nen Box auch nicht selber. Also, wurde der Schaltplan entschlüsselt.
Realisierte Projekte
- Progbox für den GA250 Cp-Gyro
- Progbox für den GA250 FP&Koax GyroMischer
- Progbox für den DIY Koaxmischer
- Umbau zur Progbox, bei der die Programmierung über Hagen’s Bootloader läuft
- Progbox für Achim’s Koax-Mischer
- Progbox für WiiMulticopter (nicht veröffentlicht)
Bezugsquellen und Alternativen
Die Robbe Box ist in Europa leicht zu bekommen; es gibt wirklich viele Händler die sie führen. Außerhalb Europas wird es dagegen sehr schwierig. Es gibt allerdings (dem optischen Anschein nach) baugleiche Versionen, nach denen man suchen kann:
- O.S. OCP-1 ESC Programmer (z.B. hier)
- Futaba MCP-1 Programmer Uni (z.B. hier)
- Mega Power Future Box ESC Programmer (z.B. hier)
- Fusion Hawk ESC Programmer, SJ PROPO Hawk ESC Programmer, LogicRC Fusion ESC Programmer
Betrachtenswerte Alternativen sind die Turnigy DLux Programming Box und Turnigy AquaStar Programming Box.
Dimensionen
Gehäuse (BxHxT): 59 mm x 44 mm x 17.5 mm
Display (B): ca. 33 mm
Komponenten
uC: Atmega88 (ID laut avrdude 0x1e930a) oder Atmega88PA (ID laut avrdude 0x1e930f)
Oszillator: 8 MHz Keramik
Display: ein „kleines“ unbeleuchtetes kompatibles 2×16 LCD-Display
Tasten: vier Tasten
Ton: ein Beeper
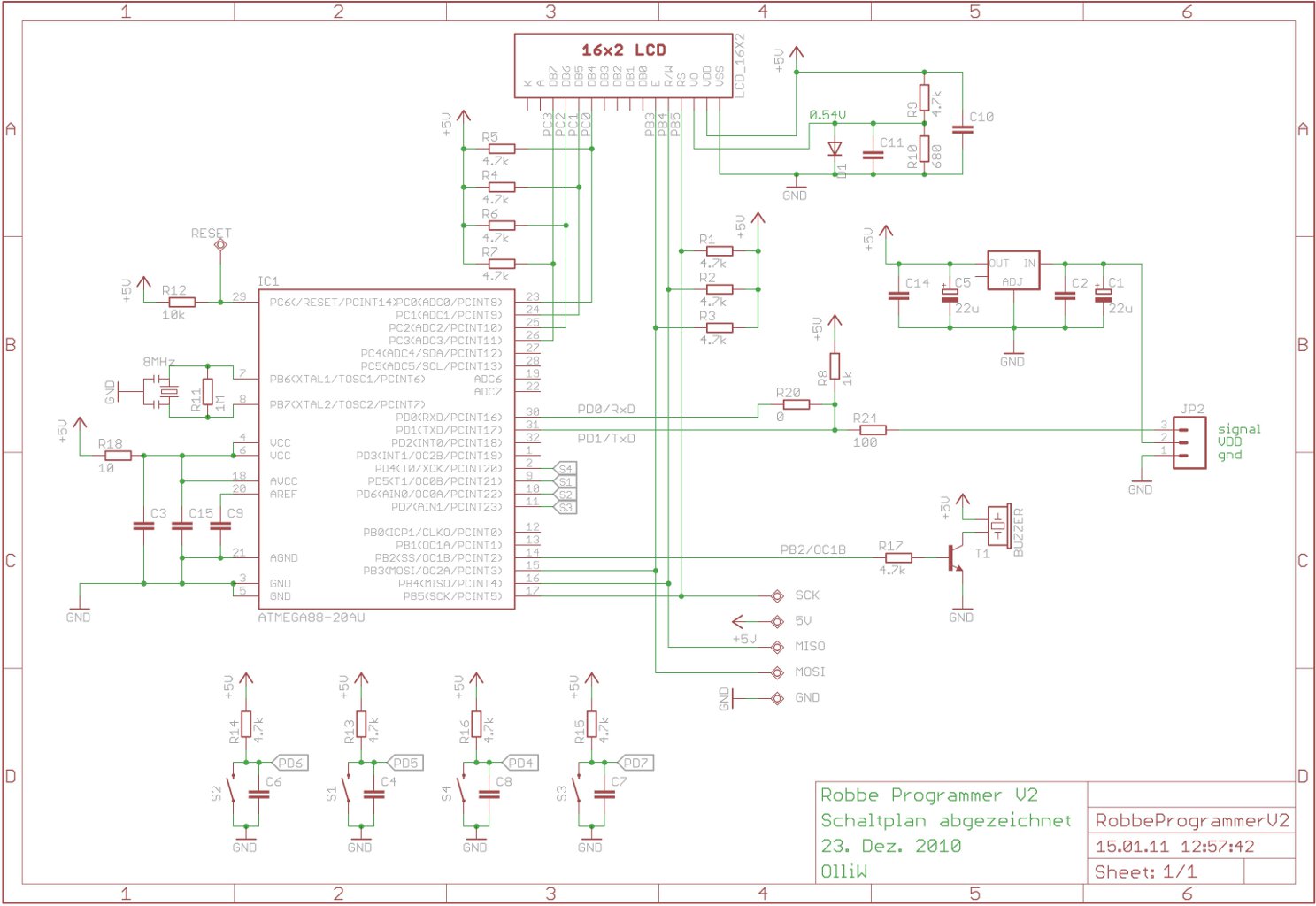
Innenansicht und Schaltbild (für volle Auflösung bitte anklicken)

Schaltplan (für volle Auflösung bitte anklicken)

Original Fuse-Settings des ATmega88(PA) (für volle Auflösung bitte anklicken)
low fuse: 0xE7, high fuse: 0xD5, extended fuse: 0x01

Belegung der Ports des Atmega88(PA)
Die Ports des Atmega88(PA) sind wie folgt mit Funktionen belegt:
PB3: E-Anschluß des LCD Displays
PB4: R/W-Anschluß des LCD Displays
PB5: RS-Anschluß des LCD Displays
PC0-PC4: DB4 bis DB7 Anschlüsse des LCD Displays
PB5 / OC1B: Beeper (high = aus!)
PD6: runter Pfeil Taste (Taste ganz links außen)
PD5: inc + Taste (Taste mitte links)
PD4: dec – Taste (Taste mitte rechts)
PD7: hoch Pfeil Taste (Taste ganz rechts außen)
PD0 / RXD & PD1 / TXD: über ein Widerstandsnetzwerk mit der Signalleitung am Servoanschluß verbunden, ermöglicht eine half-duplex serielle 1-wire Verbindung
ACHTUNG
Es gibt auch Boxen in denen ein Atmega88PA verbaut ist. Die Schaltung ist aber ansonsten exakt identisch, ebenso sind die Fuses identisch.

5 Kommentare