Der Gyro GA250 von Assan macht zur Zeit ja ziemlich Furore, einfach weil er so unschlagbar billig und ein echter MEMS Gyro ist…
Also habe ich mir auch einen bestellt, bei 10$ + 3$ Versand kann man ja wirklich nichts falsch machen. Neulich war er dann endlich da, und meine erste Reaktion nach dem Auspacken war, wau, ist der klein… also, der ist wirklich klein… Jedenfalls, neugierig wie ich bin wurde er nicht erst in einen Heli eingebaut und getestet, ne, sondern aufgeschraubt… und was sieht mein erfreutes Auge… ein Atmega8 und schön brav herausgeführte ISP Pins… ja, was will man denn mehr… da geht doch was. Und so habe ich erstmal wie üblich den Schaltplan entziffert. 🙂
Die Platine ist wirklich sehr hochwertig hergestellt (nicht wie bei manch anderem China-Billig-Teil), sie ist wohl vierlagig (was das entziffern nicht vereinfacht hat), das Layout sieht sehr gut aus, die Spannungsversorgung ist aufwendig gestaltet, und die Bauteile sind einwandfrei verlötet. Also, Hut ab Assan, für 10$ konnte man solch eine hohe Fertigungsqualität nicht erwarten. Aber nun alle Details:
Komponenten:
uC: Atmega8 (Bezeichnung weg gefräst, die ID laut avrdude ist 0x1e9307)
Oszillator: 8MHz Keramik
Gyro: ISZ-650 von Invensense (Bezeichnung weg gefräst, könnte auch der ISZ-500 sein, macht aber wenig Sinn)
Anzeigen: eine rote und eine blaue Led
ACHTUNG: es gibt Versionen mit 3.3 V und (seit etwa Ende 2011) 3.0 V interner Spannungsstabilisierung (IC4)
Innenansicht mit Bezeichnungen: (für volle Auflösung bitte anklicken)

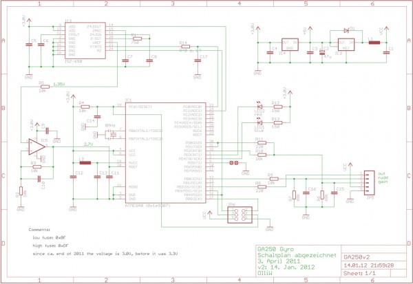
Schaltbild: (für volle Auflösung bitte anklicken)

Fuse-Setting des Atmega: (für volle Auflösung bitte anklicken)

Belegung der Ports des Atmega:
Folgende Ports des Atmega8 sind leicht zugänglich und/oder mit Funktionen belegt:
PB0 / ICP: Eingangssignal 1 vom Empfänger, Rudder
PD2 / INT0: Eingangssignal 2 vom Empfänger, Gain
PB2 / OC1B: Ausgangssignal 1
PC0 / ADC0: PTATS Signal vom ISZ-650 Gyrosensor (= Temperatur)
PC1 / ADC1: Zx4.5 out Signal vom ISZ-650 Gyrosensor (+-440°/s -> +-1V Gyrosignal)
PB4 / MISO: AZ Pin vom ISZ-650 Gyrosensor (erlaubt das Gyrosignal zu nullen)
PD3: rote LED
PD4: blaue LED
Über die ISP Anschlusspads sind zusätzlich folgende Ports leicht zugänglich:
PB3 / MOSI: allgemeiner I/O Port
PB5 / SCK: allgemeiner I/O Port
Entfernt man R14, und verzichtet auf das PTATS Signal, dann wäre auch noch der Port
PC0 / ADC0
z.B. als weiterer Analog-Eingang gut zugänglich.
Daneben sind zwei weiter Ports zugänglich, bedürfen aber etwas mehr Lötgeschick und das Entfernen von R11:
PD5: allgemeiner I/O Port
PD0/PD1: diese zwei Ports sind miteinander verbunden
2 Kommentare